精選文章

【阿里巴巴國際站】2021商家即時回覆率新指標!業務必看重點整理!

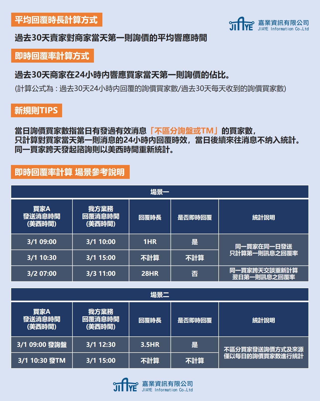
對於開單賀成交的重要環節之一就是即時回覆率啦,為了提升買家體驗度阿里巴巴平台在今年2月正式替換了即時回覆率的全面指標,跟著小編一起來看看到底各項的回覆率如何計算吧!

新與舊的規則最大差異在於針對即時回覆率以及平均回覆時長的統計範圍做統一,不再區分買家發起的詢價方式及來源,只以每日的買家詢價數據進行統計,針對該買家當日發出的第一則消息為統計標準!

指標統計說明

1. 數據統計時間

按照美西時間當日的數據為前1天的近30天數據,例如選擇數據的日期為1月31日,即時回覆率及平均回覆時長的計算是1月1日到1月30日的數據。

2. 同則詢價的後續回覆率統計

只統計當日第一則詢價的回覆效率,當日的後續溝通來網將不影響回覆率和回覆時長。

3. 垃圾詢價的統計標準

若在TM及詢價收到貨代或是廣告等騷擾訊息,24HR內直接添加黑名單將不列入回覆率計算列入回覆率計算,若賣家後續操作將垃圾詢價拉回收件箱時,該則詢價就會重新計算回覆率,統計時間點會以買家當初發送詢價的時間為主,所以大家要特別注意喔!

4. 詢價重新分配或轉交後的子帳號統計方式

主帳號下的子帳號統計以最新的負責人為主,回覆率起算為買家發送的時間為主,在後台可以看到買家被轉接代的帳號及時間。

5. 自動回覆的統計

智能接待等機器人工具的回覆皆不會列入即時回覆率的計算喔!只有商家的人工回覆才會列入指標計算。

6. 前台買家端的展示說明

買家在前台產品詳情、旺舖等場景都可以看到商家的回覆率,平均回覆時長按照每個小時段展示,分別為≦1h, ≦2h, … ≦24h, >24h,平均回覆時長超過24h統一以>24h顯示。

TIPS 不列入即時回覆率計算的條件

1. 買家註冊地/發送地為中國大陸。

2. 垃圾消息或是垃圾詢價 (需在收到消息後24HR內標記)!

3. 黑名單 (買家標記或是賣家標記,需在收到消息後24HR內標記)!

4. 24HR內撤回的消息。

TOP